About Me

AS215683 also known as RID Network is non-profit and run as a fun private experimental IPv6/BGP project. The objective is to learn and share to everyone how IPv6 and bgp run in the real world.

Network IPv6 prefixes in use :

- 2a06:9f44:f130::/44
- 2a0a:280:2900::/40

Prefixes not routed :

- 2a05:dfc1:9184::/48
- 2a13:df80:2410::/44

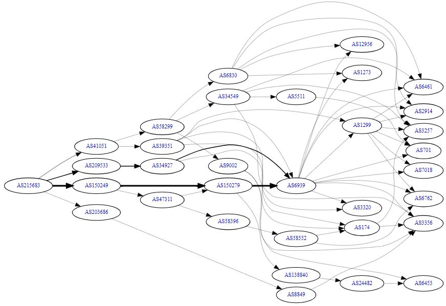
Graph from he.net:

Graph from HE.NET